上海艺思妙教育
日本留学项目
电话询价
班额
校区
1家校区
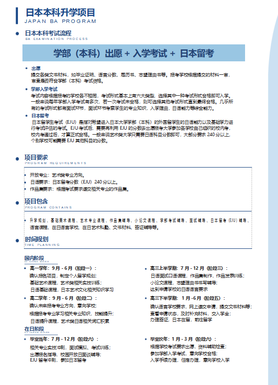
课程详情
上海艺思妙教育
详情
成为学生终生的学习与职业生涯顾问
咨询电话:
17317432762
点击拨打
校区地址:
上海市南京西路2-68号新世界城13楼
版权所有:上海艺思妙教育
隐私政策
技术支持:
知效
JoySift
沪ICP备2026004593号-1